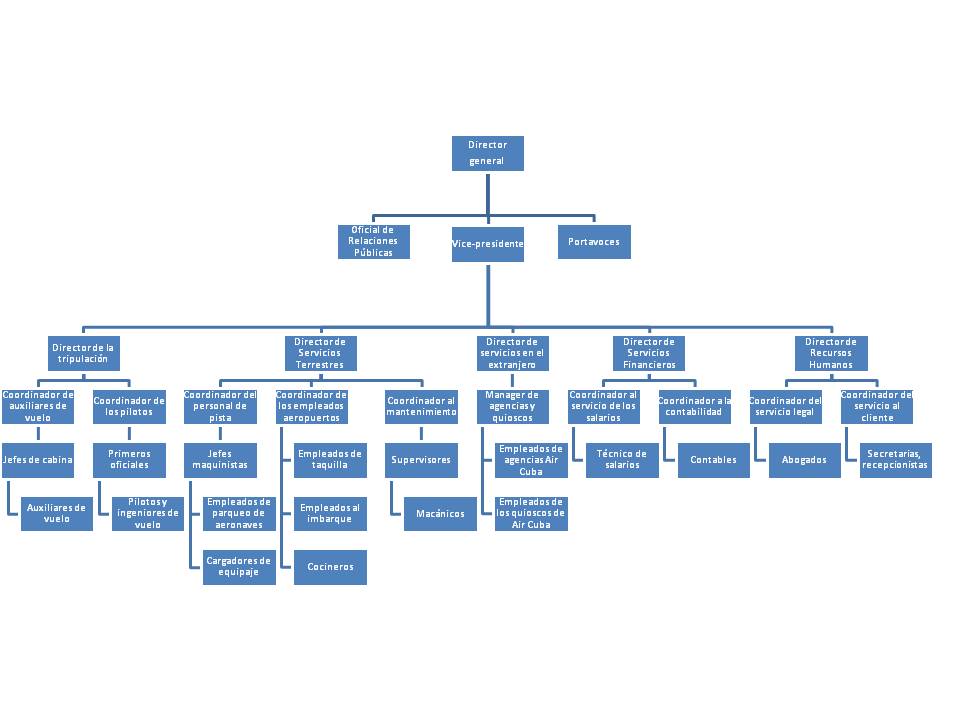
El personal

Para ver el organigrama en tamaño completo
Air Cuba es una muy grande compañía aérea que tiene un gran número de empleados. Sin ellos, sería imposible de tener una compañía con un futuro viable. Esta es la razón por tener relaciones dirección-empleados muy buenas. Los empleados estan sindicalizados desde 1962. Air Cuba puede decir que había ningun huelga en su historia. El salario de los empleados esta el mejor que podriamos encontrar en la industría. Aquí es un cuadro explicativo:
Pilotos
| Años de experiencia | Tarifa por hora* | Salario anual* | Salario anual promedio en otros lugares* | Diferencia |
| 1 | 20.25$/h | 41 000$ | 38 000$ | + 3 000$ |
| 2 | 21.10$/h | 42 700$ | 38 500$ | + 4 200$ |
| 3 | 21.50$/h | 43 500$ | 39 000$ | + 4 500$ |
| 4 | 22.25$/h | 45 000$ | 39 800$ | + 5 200$ |
| 5 | 23.25$/h | 48 000$ | 41 000$ | + 6 000$ |
| 6 | 23.70$/h | 50 000$ | 42 600$ | + 5 400$ |
| 7 | 25.70$/h | 52 000$ | 44 000$ | + 8 000$ |
| 8 | 27.65$/h | 56 000$ | 49 000$ | + 7 000$ |
| 9 | 29.15$/h | 59 000$ | 52 000$ | + 7 000$ |
| 10 | 33.08$/h | 67 000$ | 57 000$ | + 10 000$ |
| 15 | 39.01$/h | 79 000$ | 63 000$ | + 16 000$ |
| 20 | 43.00$/h | 87 000$ | 70 000$ | + 17 000$ |
| 25 | 45.93$/h | 93 000$ | 77 000$ | + 16 000$ |
| 30 | 48.40$/h | 98 000$ | 84 000$ | + 14 000$ |
| 31 y más² | 51.36$/h | 104 000$ | 89 000$ | + 15 000$ |
*Las tarifas por hora, anual y anual promedio a otros lugares estan para indicación solamente.
²Para cada año de experiencía de más de 31 años, un piloto tocará como salario 104 000$ + 3%. Por ejemplo, con 32 años de servicio, el tocará 104 000$ + 3 120$ (3 % de 104 000$), tanto 107 120$. Con 33 años, el tocará 107 120$ + 3 213.60$ (3% de 107 120$), tanto 110 333.60$.
Auxilieros de vuelo
| Años de experiencia | Tarifa por hora* | Salario anual* | Salario anual promedio en otros lugares* | Diferencia |
| 1 | 12.50$/h | 27 000$ | 25 000$ | + 2 000$ |
| 2 | 12.80$/h | 27 500$ | 26 000$ | + 1 500$ |
| 3 | 13.50$/h | 29 000$ | 28 000$ | + 1 000$ |
| 4 | 13.95$/h | 30 000$ | 30 000$ | + 0$ |
| 5 | 16.28$/h | 35 000$ | 31 000$ | + 4 000$ |
| 6 | 17.67$/h | 38 000$ | 34 000$ | + 4 000$ |
| 7 | 19.53$/h | 42 000$ | 36 000$ | + 6 000$ |
| 8 | 21.40$/h | 46 000$ | 40 000$ | + 6 000$ |
| 9 | 23.72$/h | 51 000$ | 41 000$ | + 10 000$ |
| 10 | 26.51$/h | 57 000$ | 43 000$ | + 14 000$ |
| 15 | 29.77$/h | 64 000$ | 46 000$ | + 18 000$ |
| 20 | 32.56$/h | 70 000$ | 51 000$ | + 19 000$ |
| 25 | 34.88$/h | 75 000$ | 54 000$ | + 21 000$ |
| 30 | 37.67$/h | 81 000$ | 57 000$ | + 24 000$ |
| 31 et plus³ | 40.47$/h | 87 000$ | 60 000$ | + 27 000$ |
*Las tarifas por hora, anual y anual promedio a otros lugares estan para indicación solamente.
3Para cada año de experiencía de más de 31 años, un auxiliar de vuelo tocará como salario 87 000$ + 3%. Por ejemplo, con 32 años de servicio, el tocará 87 000$ + 2 610$ (3 % de 87 000$), tanto 89 610$. Con 33 años, el tocará 89 610$ + 2 688.30$ (3% de 89 610$), tanto 92 298.30$.
Empleado de aeropuerto
| Años de experiencia | Tarifa por hora* | Salario anual* | Salario anual promedio en otros lugares* | Diferencia |
| 1 | 10.00$/h | 18 000$ | 18 000$ | + 0$ |
| 2 | 10.55$/h | 19 000$ | 19 200$ | - 200$ |
| 3 | 11.66$/h | 21 000$ | 20 000$ | + 1 000$ |
| 4 | 12.77$/h | 23 000$ | 21 000$ | + 2 000$ |
| 5 | 13.33$/h | 24 000$ | 22 000$ | + 2 000$ |
| 6 | 13.88$/h | 25 000$ | 23 000$ | + 2 000$ |
| 7 | 15.00$/h | 27 000$ | 25 000$ | + 2 000$ |
| 8 | 15.55$/h | 28 000$ | 25 500$ | + 2 500$ |
| 9 | 15.83$/h | 28 500$ | 26 300$ | + 2 200$ |
| 10 | 16.66$/h | 30 000$ | 27 000$ | + 3 000$ |
| 15 | 18.88$/h | 34 000$ | 30 000$ | + 4 000$ |
| 20 | 21.66$/h | 39 000$ | 34 000$ | + 5 000$ |
| 25 | 25.55$/h | 46 000$ | 40 000$ | + 6 000$ |
| 30 | 28.88$/h | 52 000$ | 45 000$ | + 7 000$ |
| 31 et plus4 | 31.66$/h | 57 000$ | 49 000$ | + 8 000$ |
*Las tarifas por hora, anual y anual promedio a otros lugares estan para indicación solamente.
4Para cada año de experiencía de más de 31 años, un empleado de aeropuerto tocará como salario 57 000$ + 3%. Por ejemplo, con 32 años de servicio, el tocará 57 000$ + 1 710$ (3 % de 57 000$), tanto 58 710$. Con 33 años, el tocará 58 710$ + 1 761.30$ (3% de 58 710$), tanto 60 471.30$.
